Giới thiệu về Tạp chí
Chào mừng Quý độc giả đến với cổng thông tin điện tử chính thức của Tạp chí Khoa học Đại học Cửu Long!
Trang Thông Tin Dành Cho Tác Giả
Tạp chí Khoa học Đại học Cửu Long có mã số p-ISSN 3093-3196, e-ISSN 3093-3226.
Mekong University Scientific Journal có mã số p-ISSN 3093-3218, e-ISSN 3093-3358.
Tôn chỉ, mục đích
Thông tin về các hoạt động khoa học của Trường Đại học Cửu Long; Định kỳ theo kỳ hạn xuất bản (đối với loại hình tạp chí in), định kỳ cập nhật thông tin theo quy định pháp luật (đối với loại hình tạp chí điện tử) để giới thiệu, công bố kết quả nghiên cứu khoa học thuộc lĩnh vực đào tạo, giảng dạy của Trường Đại học Cửu Long.
Tạp chí Khoa học Đại học Cửu Long là diễn đàn học thuật để các nhà khoa học, giảng viên, nghiên cứu sinh, học viên và sinh viên trong và ngoài trường công bố, trao đổi kết quả nghiên cứu khoa học, viết bài, phản biện khoa học thuộc các lĩnh vực: Văn học, Kinh tế, Cơ học, Khoa học giáo dục, Triết học - Chính trị học – Xã hội học, Y học, Dược học, Luật, Hóa học – CNTP, Công nghệ thông tin, Nông nghiệp, Chăn nuôi – Thú y – Thủy sản…
Tạp chí Khoa học Đại học Cửu Long cam kết xuất bản các bài báo được đánh giá nghiêm túc với quy trình phản biện kín hai chiều nhằm đảm bảo tốt nhất chất lượng khoa học của bài viết.
Là tạp chí truy cập mở để các nhà nghiên cứu thuộc nhiều lĩnh vực có thể tiếp cận, Tạp chí đăng tải trực tuyến (miễn phí) toàn văn các bài báo được công bố trên website của Tạp chí (https://tapchikhdhcl.edu.vn/magazine).
Đối tượng phục vụ
Các nhà khoa học, giảng viên, nghiên cứu sinh của Trường và bạn đọc quan tâm.
Tần suất xuất bản
Kỳ Tạp chí Khoa học Đại học Cửu Long xuất bản 02 tháng/kỳ với 140 trang. Thời gian phát hành: Ngày 28 các tháng chẵn.
Kỳ Mekong University Scientific Journal xuất bản 02 kỳ/năm. Thời gian phát hành: Ngày 28 tháng 6 và tháng 12.
Chính sách truy cập mở
Tạp chí Khoa học Đại học Cửu Long áp dụng chính sách truy cập mở đối với các bài báo đã xuất bản nhằm mở rộng cơ hội tiếp cận các kết quả nghiên cứu chất lượng cao và tăng cường trao đổi kiến thức.
Giấy phép và bản quyền
Tất cả các bài báo do Tạp chí Khoa học Đại học Cửu Long xuất bản được cấp phép theo Giấy phép số 84/GP-BVHTTDL cấp ngày 30/07/2025 Giấy phép hoạt động Tạp chí in và Tạp chí điện tử. Các độc giả được phép sao chép và truyền tải với điều kiện bài báo và nguồn được trích dẫn ghi nhận quyền tác giả của bài báo xuất bản trong Tạp chí Khoa học Đại học Cửu Long. Tác giả giữ bản quyền đối với bài báo của họ nhưng cấp cho Tạp chí quyền xuất bản tác phẩm đầu tiên.
Hiện tại, Tạp chí Khoa học Đại học Cửu Long không thu phí đăng bài. Những bài đạt yêu cầu và được Tổng biên tập duyệt đăng sẽ có mức nhuận bút đối với tác giả chính hoặc tác giả liên hệ thứ nhất, như sau:
| Học hàm/học vị của tác giả | Mức nhuận bút (VNĐ/bài) |
|---|---|
| + Giáo sư | 3.000.000 đồng/bài |
| + Phó giáo sư | 2.500.000 đồng/bài |
| + Tiến sĩ | 2.000.000 đồng/bài |
| + Thạc sĩ | 1.000.000 đồng/bài |
QUY TRÌNH TIẾP NHẬN, PHẢN BIỆN, QUYẾT ĐỊNH, CHỈNH SỬA
Tạp chí Khoa học Đại học Cửu Long áp dụng hình thức phản biện kín 2 chiều theo tiêu chuẩn quốc tế. Theo đó, người phản biện sẽ không biết thông tin tác giả và ngược lại. Quá trình gửi bài và phản biện được thực hiện hoàn toàn trực tuyến tại địa chỉ: https://tapchikhdhcl.edu.vn/magazine. Thời gian xuất bản 1 bài viết trung bình từ 1 đến 3 tháng.
QUY ĐỊNH VỀ THỜI GIAN XỬ LÝ BẢN THẢO (SLA)
- Giai đoạn Tiếp nhận và Sơ duyệt:
- Kiểm tra tính nguyên gốc (Đạo văn) và hồ sơ: Trong vòng 03 - 05 ngày làm việc kể từ khi nhận bài trên hệ thống.
- Thông báo kết quả sơ duyệt: Trong vòng 07 ngày làm việc (Chấp nhận phản biện, Yêu cầu sửa đổi hình thức hoặc Từ chối).
- Giai đoạn Phản biện khoa học:
- Thời gian phản biện: Tối đa 21 - 30 ngày kể từ khi Phản biện chấp nhận lời mời đánh giá.
- Tổng hợp kết quả phản biện: Ban Thư ký gửi thông báo kết quả từ 2 phản biện cho tác giả trong vòng 03 ngày làm việc sau khi có đủ kết quả.
- Giai đoạn Chỉnh sửa của Tác giả:
- Thời hạn chỉnh sửa: Tác giả có tối đa 15 - 20 ngày để hoàn thành việc chỉnh sửa và gửi bản giải trình.
- Gia hạn: Trường hợp đặc biệt, tác giả có thể xin gia hạn nhưng không quá 07 ngày. Quá thời hạn này mà không có phản hồi, bài báo sẽ bị coi là tự ý rút khỏi quy trình xét duyệt.
- Giai đoạn Quyết định đăng và Biên tập:
- Phê duyệt xuất bản: Tổng Biên tập đưa ra quyết định cuối cùng trong vòng 07 ngày sau khi bản thảo đạt yêu cầu chỉnh sửa.
- Dàn trang và đọc bản bông: Tác giả thực hiện kiểm tra bản in thử trong vòng 03 ngày kể từ khi nhận được bản layout.
- Giai đoạn Xuất bản:
- Công bố Online: Bài báo được cấp mã DOI và đăng tải trên website Tạp chí trong vòng 10 ngày sau khi có quyết định xuất bản chính thức.
CHÍNH SÁCH VÀ ĐẠO ĐỨC XUẤT BẢN (PUBLICATION ETHICS)
- Tiêu chuẩn tác giả (Authorship): Tất cả những người có tên trong danh sách tác giả phải có đóng góp thực sự vào việc hình thành ý tưởng, thiết kế nghiên cứu, thu thập/xử lý dữ liệu hoặc viết/chỉnh sửa bản thảo. Tác giả đại diện liên lạc (Corresponding Author) chịu trách nhiệm về tính chính xác của danh sách này.
- Đạo văn (Plagiarism): Tạp chí đề cao liêm chính học thuật. Toàn bộ bản thảo sẽ được kiểm tra mức độ trùng lặp bằng phần mềm Turnitin trước khi sơ duyệt. Tạp chí kiên quyết từ chối các bài viết vi phạm lỗi đạo văn, tự đạo văn (salami slicing) hoặc ngụy tạo dữ liệu.
- Xung đột lợi ích (Conflict of Interest): Tác giả phải tuyên bố rõ ràng mọi xung đột lợi ích (về tài chính, cá nhân, công việc) có thể ảnh hưởng đến kết quả nghiên cứu.
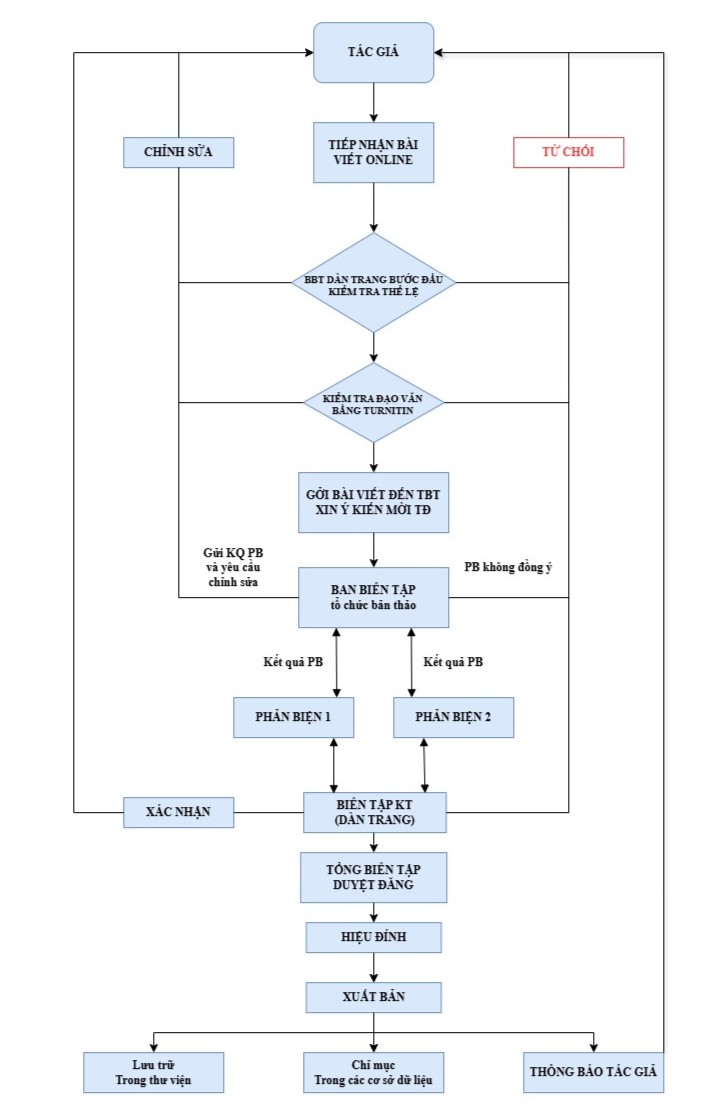
QUY TRÌNH PHẢN BIỆN VÀ XUẤT BẢN
Quy trình phản biện và xuất bản bao gồm các bước: biên tập bước đầu, phản biện kín 2 chiều, xem xét ý kiến của phản biện và xét duyệt xuất bản.
- Biên tập bước đầu: Bản thảo khi gửi thành công đến hệ thống quản lý của Tạp chí Khoa học Đại học Cửu Long đều được kiểm tra trùng lặp thông qua phần mềm Tunirin, sự đáp ứng của bản thảo đối với Quy định viết bài của Tạp chí. Sau đó Biên tập viên bản thảo sẽ xem xét hình thức trình bày và tài liệu tham khảo có phù hợp với mẫu viết bài của Tạp chí hay chưa. Tiếp theo, tác giả sẽ nhận được một trong các thông báo qua email về tình trạng của bài viết như sau:
- Bài viết đúng thể lệ và sẽ xử lý các bước tiếp theo theo quy trình.
- Bài viết cần chỉnh sửa và gửi lại.
- Bài viết bị từ chối.
- Phản biện kín 2 chiều: Bản thảo sau khi đạt yêu cầu ở vòng biên tập bước đầu sẽ được Ban biên tập gửi đi phản biện kín. Ban biên tập sẽ mời hai người phản biện có chuyên môn phù hợp để phản biện bài báo khoa học. Người phản biện đánh giá và đánh dấu X vào một trong các đề xuất, gồm:
- Nên đăng, không cần bổ sung hoặc chỉnh sửa (hoặc chỉ sửa những lỗi nhỏ).
- Nên đăng sau khi đã bổ sung, chỉnh sửa theo ý kiến nhận xét, không cần gửi người thẩm định xem lại.
- Nên đăng sau khi đã bổ sung, chỉnh sửa theo ý kiến nhận xét và có xác nhận lại của người thẩm định.
- Không nên đăng.
- Xem xét ý kiến phản biện: Sau khi nhận được kết quả của 2 người phản biện, Ban biên tập sẽ gửi đến tác giả một trong các e-mail sau:
- Chấp nhận bản thảo.
- Yêu cầu chỉnh sửa: Tác giả chỉnh sửa bản thảo dựa trên những nhận xét, góp ý của người phản biện. Quá trình này sẽ lặp lại cho đến khi người phản biện chấp nhận.
- Từ chối bản thảo.
- Xét duyệt xuất bản: Bài viết được chấp nhận ở vòng phản biện sẽ được Ban biên tập tiến hành biên tập, sau đó gửi email trao đổi với tác giả (nếu có hiệu đính). Phiên bản cuối cùng sẽ được trình Tổng Biên tập phê duyệt đăng bài.
Bài viết được xuất bản tuần tự theo thời gian gửi bài, một số trường hợp ưu tiên sẽ do Tổng Biên tập quyết định. Số lượng xuất bản là không quá 1 bài/số/tác giả chính (tác giả đứng thứ nhất trong bài báo).
CHÍNH SÁCH PHÍ, BẢN QUYỀN VÀ TIẾP CẬN MỞ (OPEN ACCESS)
- Lệ phí gửi bài và đăng bài: Tạp chí Khoa học Đại học Cửu Long thực hiện chính sách không thu lệ phí đối với tác giả trong tất cả các khâu: tiếp nhận, sơ duyệt, phản biện, biên tập và xuất bản bài báo.
- Hỗ trợ công bố: Mọi chi phí vận hành quy trình xuất bản, phản biện và duy trì hệ thống trực tuyến (https://tapchikhdhcl.edu.vn) được bảo trợ bởi Trường Đại học Cửu Long nhằm khuyến khích hoạt động nghiên cứu khoa học và chia sẻ tri thức cộng đồng.
- Tiếp cận mở (Open Access): Các bài báo sau khi xuất bản được cung cấp miễn phí toàn văn trên trang web của Tạp chí để độc giả có thể truy cập, đọc và tải về phục vụ mục đích học tập, nghiên cứu.
QUY TRÌNH NỘP BÀI VÀ HỖ TRỢ
- Cách thức nộp bài: Tác giả truy cập website https://tapchikhdhcl.edu.vn, tạo tài khoản và làm theo [Hướng dẫn nộp bài trực tuyến].
- Cam kết thời gian (SLA):
- Thông báo kết quả sơ duyệt: Trong vòng 07 ngày làm việc.
- Thời gian phản biện kín 2 chiều: Từ 21 - 30 ngày.
- Thông tin hỗ trợ: Trong quá trình gửi bài, nếu cần hỗ trợ kỹ thuật, quý tác giả vui lòng liên hệ Ban Thư ký qua email: [email protected] hoặc số điện thoại: 0906990052.
Lưu đồ Quy trình phản biện và xuất bản được tóm tắt như sau:
